资讯 
了解行业以及华进新闻资讯。
五年规划出台!到2025年,发明专利、商标异议案件等审查周期再提速
2022-01-21

专利和商标审查“十四五”规划
为坚决贯彻习近平总书记关于提高知识产权审查质量和审查效率的重要指示要求,落实党中央、国务院关于知识产权工作的决策部署,明确专利和商标审查“十四五”时期工作目标、任务、举措和实施蓝图,依据《中华人民共和国国民经济和社会发展第十四个五年规划和2035年远景目标纲要》、《知识产权强国建设纲要(2021—2035年)》和《“十四五”知识产权保护和运用规划》,制定本规划。
一、“十三五”期间专利和商标审查工作成就
审查工作是“立局之本、事业之基”。“十三五”时期,专利和商标审查能力不断增强,专利审查队伍规模从“十二五”末的1.1万人增至1.6万人;共审结发明专利申请437.3万件、实用新型专利申请884.7万件和外观设计专利申请327.5万件,分别是“十二五”期间的2.2倍、2.4倍和1.2倍。商标审查队伍规模从“十二五”末的912人增至2200余人;共审查商标注册申请3244.31万件,是“十二五”期间的3.76倍。通过实施专利质量提升工程、发明专利提质增效专项行动及“商标质量提升年”等举措,专利和商标申请质量、审查质量都得到进一步提升,2020年专利审查质量用户满意度指数达85.4,连续11年保持在满意区间。发明专利申请审查周期压减至20个月,高价值专利申请审查周期压减至14个月。商标注册平均审查周期从“十二五”末的9个月缩短至4个月。
为满足创新主体多样化审查模式的需求,“十三五”期间建立完善专利集中审查、延迟审查以及保护中心和快速维权中心案件预审审查模式;并通过“一审一签”“独任审查”并轨制,探索推进商标审查体制改革。同时,不断推进“互联网+”等工作模式,使得审查服务更加便利,专利电子申请率达到98.8%,PCT国际阶段电子申请率达到99.5%;商标注册申请网上申请比例达到98.1%,马德里商标国际注册申请电子申请率达到94%。审查业务国际合作得到不断深化,逐步构建起多边、周边、小多边、双边“四边联动、协调推进”的知识产权审查业务国际合作新格局,实现中国有效发明专利在柬埔寨可直接登记生效,专利审查高速路(PPH)合作伙伴增至30个。
二、“十四五”时期面临的主要形势与挑战
以习近平同志为核心的党中央高度重视专利和商标审查工作,作出了“知识产权保护工作关系国家治理体系和治理能力现代化,关系高质量发展,关系人民生活幸福,关系国家对外开放大局,关系国家安全”“加强知识产权保护,是完善产权保护制度最重要的内容,也是提高中国经济竞争力最大的激励”“提高知识产权审查质量和审查效率”等一系列重要指示论述。专利和商标审查工作已经不仅是助推技术进步、营造良好营商环境、促进市场繁荣的重要保障,也是发挥政府职能、提高国家治理能力的重要体现。
过去五年专利和商标审查工作取得了一系列重要成果,我国正在从知识产权引进大国向知识产权创造大国转变,知识产权工作正在从追求数量向提高质量转变,但仍存在一些亟待解决的问题。主要体现为专利和商标申请数量持续快速增长,使得审查人力和预算资源的压力日益增大;新技术发展对快速修改专利审查标准提出更高要求,市场主体对商标审查审理标准进一步完善诉求强烈;不以保护创新为目的的非正常申请专利行为、不以使用为目的的恶意商标注册行为依然存在。可以预见,“十四五”期间国际新形势、国内新变化都将对专利和商标审查业务产生新的影响,审查工作面临更大挑战。
三、总体要求
(一)指导思想
坚持以习近平新时代中国特色社会主义思想为指导,全面贯彻落实党的十九大和十九届历次全会精神,深入学习贯彻习近平总书记在中央政治局第二十五次集体学习时的重要讲话精神,认真落实习近平总书记关于“提高知识产权审查质量和审查效率”重要指示,落实国务院深化“放管服”改革具体部署,立足新发展阶段,贯彻新发展理念,构建新发展格局,坚持高质量发展,准确把握提高国家治理体系和治理能力现代化水平精神,以系统观念打造审查体系完善、审查质量优异、审查效率高效、审查能力突出、创新主体满意的世界一流专利和商标审查机构,推动知识产权事业高质量发展,为创新型国家建设作出重要贡献。
(二)基本原则
坚持高质量发展。推动专利和商标审查工作从追求数量向提高质量转变,促进发明创造技术含量和商标品牌价值提高,优化专利和商标审查资源配置,加强审查能力建设,提升专利和商标审查质量。
坚持需求导向。聚焦经济和产业发展需求,加强专利商标审查政策和国家宏观政策的衔接配套,加强审查制度建设,构建中国特色审查体系,为创新主体和市场主体提供优质服务。
坚持稳中求进。有序开展专利和商标审查工作,稳步提高审查质量与审查效率。积极发挥审查政策引导作用,以进固稳,努力推动专利和商标审查工作不断适应经济社会高质量发展。
(三)发展目标
到2025年,专利和商标审查工作要更加快速有效地回应新领域新业态的发展需求,有效发挥对申请数量理性增长的引导作用,更加突出对创新的促进作用。
——申请数量理性增长,申请质量持续向好。专利申请数量与国民经济增长及科技研发投入更加协调,商标申请数量与经济发展水平、市场主体增幅增速、商业活动实际需要更加匹配;不以保护创新为目的的非正常专利申请及不以使用为目的的恶意商标注册申请行为得到有效遏制。
——审查质量稳步提升,审查效率不断提高。专利和商标审查质量保障及业务指导体系更加完善,审查模式更加满足创新主体新要求,审查业务管理能力更加适应多点办公现实需求;专利和商标审查效率不断提高,流程更为顺畅、资源更加匹配、周期进一步缩短。
——审查服务更加优化,基础保障不断夯实。审查服务便利化水平得到持续提升,让各利益相关方获得感不断增强,让创新成果更好惠及人民;审查队伍与机构得到进一步完善,审查信息化系统更加高效便捷。
——审查业务国际合作不断深化。参与国际专利和商标审查规则制定的能力不断提升,在全球专利和商标审查体系建设中发挥更重要的作用;深化与共建“一带一路”沿线国家和地区的专利审查合作,促进专利检索报告和审查结果等在世界其他审查机构共享和利用;宣传我国专利和商标审查业务发展成果,讲好中国故事。
“十四五”专利和商标审查工作主要预期性指标

注:
1、从发明专利申请实审生效日到作出首次授权决定的平均审查用时。
2、从专利无效案件立案日到结案日的平均审理用时。
3、通过随机抽样问卷调查,获得用户对发明、实用新型、外观设计、复审、无效宣告、受理、事 务处理、PCT 国际初审和检索等 8 种审查业务的满意度情况,根据各项业务的满意度数值加权统 计得出专利审查质量用户满意度指数。
4、抽检的发明结案案件中结案准确的案件占全部抽检案件中的比例。
5、符合一般情形的商标注册申请,从商标注册申请之日至商标注册公告之日。一般情形是指商标注册申请手续齐备、受理后经审查依法可直接予以初步审定公告或者予以驳回,且不存在驳回复审、 异议等后续程序的情形。
6、从提交转让申请至完成第一次审查作出相关审查决定或通知文书之日。
7、从提出变更或续展申请至完成第一次审查作出相关审查决定或通知文书之日。
8、从提出异议申请之日至实审签发完成之日的平均审查用时。
9、从收到驳回复审申请之日至案件签发完成之日的平均审理用时。
10、从收到无效请求之日至案件签发完成之日的平均审理用时。
11、抽检合格商标案件总量占抽检商标案件总量的比例。
为进一步提高知识产权审查质量和审查效率,提升办理专利商标相关事务社会公众的获得感,还将进一步针对审查质量和效率制定内部管理指标,与主要预期性指标一起监测。
四、主要任务
(一)持续完善审查制度
进一步完善专利商标法律法规。配合立法机关积极推动立法进程,完成专利法实施细则修改工作。推进商标法及其实施条例进一步修改调研论证工作,适时向上级立法机关提出立法建议。持续关注修改后专利法及其实施细则、商标法的实施效果,对实施过程中出现的问题及时跟进、及时分析。
继续落实专利审查标准常态化修改。不断健全专利审查指南常态化修改工作机制,持续关注大数据、人工智能、基因技术等新领域新业态的发展需求,及时完善专利审查标准。积极配合专利法及其实施细则修改,及时完成专利审查指南的配套修改工作。编写《专利申请指南》。试点制定分领域专利审查标准。研究编写指导案例集,探索建立审查案例指导机制。探索推进实用新型审查制度改革。
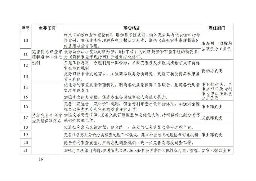
完善商标审查审理标准动态修改机制。制定《商标审查审理指南》,增加程序性规则,纳入更多具有代表性和指导性案例,细化审查审理程序中证据认定标准,增强《商标审查审理指南》的适用与指导作用。根据商业活动实践的新形势、商标申请行为的新趋势和审查审理的新需要,对《商标审查审理指南》开展常态化修订。拓宽工作思路,合理利用外部资源,不断完善涉及少数民族语言文字商标审查协作机制。充分回应市场发展需求,加强商品服务分类研究,更新可接受商品和服务项目名称。
(二)稳步提升审查质量
持续完善专利审查质量保障体系。优化专利审查质量管理机制,明确各级质量保障工作职责,压实各级质量管理主体责任。加强审查能力建设,促进各业务岗位审查人员能力提升。完善“双监督、双评价”机制,健全专利审查质量评价体系,加强对全流程各业务类型专利审查的质量评价工作。加强文献资源保障,完善文献资源配置动态优化机制,持续做好文献分类等基础性保障工作。拓展社会意见反馈途径,健全统一、高效的社会意见收集与处理平台。完善社会意见分级分类核查处理工作模式,建立社会意见处理协调沟通机制。健全专利审查质量用户满意度调查机制,进一步完善满意度调查工作。加强与司法部门沟通,促进信息共享,深入分析涉诉案件具体情况与统计数据。
充分发挥专利审查业务指导体系作用。把握业务指导重点方向,加强审查环节指导力度。及时发布业务指导成果,加大宣传力度,提升业务指导实效。探索主动指导、批量指导等灵活多样的业务指导方式。探索开展分领域业务指导,加强业务指导针对性。面向新领域新业态,探索建立跨领域跨部门协调专家组,推动相关审查标准完善和执行一致。
优化商标审查审理质量管理机制。加强商标审查质量管理顶层设计,明确管理目标,建设质量保障体系。完善工作模式,提高及时发现问题和有效解决问题的能力。优化内部审查质量检查机制,提升监管效能。拓宽商标审查质量问题反馈渠道,加快举报信息处理速度,发挥外部质量监督对商标审查质量提升的促进作用。完善异议、评审审查审理质量管理评价制度,强化质量评价结果运用,将评价结果与审查人员绩效挂钩。建立健全与商标行政审判部门数据交换机制,强化对行政复议和涉诉败诉案件统计分析,促进商标行政授权确权与司法裁判标准的相互协调。
强化商标审查审理协同机制。强化商标注册审查与异议、评审、撤销等各程序间的协调和衔接,探索建立科学高效的案件中止审查审理机制。充分利用信息化手段,使各审查审理环节的信息互通互联。加强商标局与商标审查协作中心的沟通交流,探索借助信息化平台,提升沟通协同效能。研究建立审查审理各环节各部门联动纠错机制。
(三)继续提高审查效率
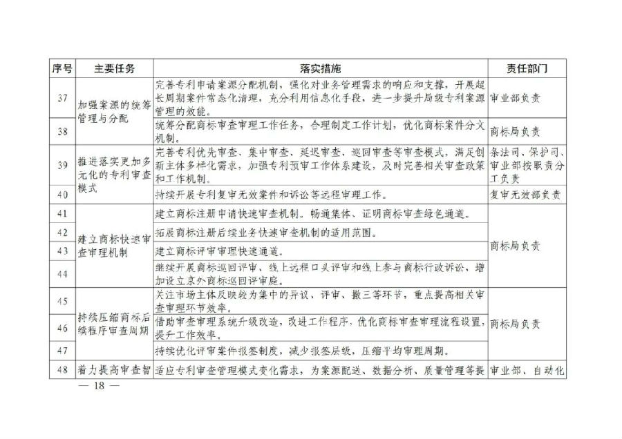
加强案源的统筹管理与分配。完善专利申请案源分配机制,强化对业务管理需求的响应和支撑,开展超长周期案件常态化清理,充分利用信息化手段,进一步提升局级专利案源管理的效能。统筹分配商标审查审理工作任务,合理制定工作计划,优化商标案件分文机制。
推进落实更加多元化的专利审查模式。完善专利优先审查、集中审查、延迟审查、巡回审查等审查模式,满足创新主体多样化需求,加强专利预审工作体系建设,及时完善相关审查政策和工作机制。持续开展专利复审无效案件和诉讼等远程审理工作。建立商标快速审查审理机制。
建立商标注册申请快速审查机制。畅通集体、证明商标审查绿色通道。拓展商标注册后续业务快速审查机制的适用范围。建立商标评审审理快速通道。继续开展商标巡回评审、线上远程口头评审和线上参与商标行政诉讼,增加设立京外商标巡回评审庭。
持续压缩商标后续程序审查周期。关注市场主体反映较为集中的异议、评审、撤三等环节,重点提高相关审查审理环节效率。借助审查审理系统升级改造,改进工作程序,优化商标审查审理流程设置,提升工作效率。持续优化评审案件报签制度,减少报签层级,压缩平均审理周期。
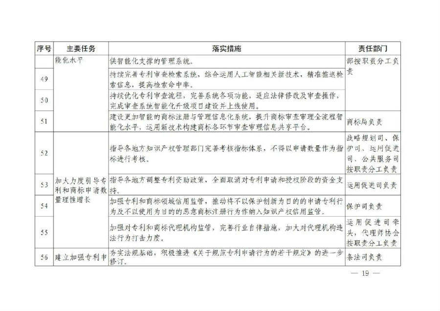
着力提高审查智能化水平。适应专利审查管理模式变化需求,为案源配送、数据分析、质量管理等提供智能化支撑的管理系统。持续完善专利审查检索系统,综合运用人工智能相关新技术,精准推送检索信息,提高检索命中率。持续优化专利审查流程,完善系统各项功能,适应法律修改及审查操作,完成审查系统智能化升级项目建设并上线使用。建设更加智能的商标注册与管理信息化系统,提升商标审查审理全流程智能化水平,运用新技术构建商标各环节审查审理信息共享平台。
(四)协同推进申请质量提升
加大力度引导专利和商标申请数量理性增长。指导各地方知识产权管理部门完善考核指标体系,不得以申请数量作为指标进行考核。指导各地方调整专利资助政策,全面取消对专利申请和授权阶段的资金支持。加强专利和商标领域信用监管,推动将不以保护创新为目的的申请专利行为及不以使用为目的的恶意商标注册行为纳入知识产权信用监管。加强对专利和商标代理机构监管,完善行业自律措施,加大对代理机构违法行为打击力度。
建立加强专利申请质量源头控制工作机制。夯实法规基础,积极推进《关于规范专利申请行为的若干规定》修订。持续开展全国专利申请质量的动态监测,加强与每万人口高价值发明专利拥有量统计及国家高质量发展综合绩效评价工作的衔接。加大对不以保护创新为目的的非正常专利申请的排查处理力度,建立健全非正常专利申请专门处理机制。
有效遏制恶意商标注册申请行为。不断完善恶意商标注册申请审查标准,加强对恶意商标注册申请行为的监控,提升对恶意商标注册申请行为的打击精准度,对重大不良影响商标注册申请严格审查。提高各环节认定恶意商标注册行为信息归集的自动化水平,加强审查审理系统自动排查的能力。按照商标恶意注册申请表现形式变化,探索归纳指导性较强的案例,以发挥案例指导作用、提升审查人员精准鉴别能力。建立审查、异议、评审、转让等流程对打击恶意商标注册行为的统计机制,细化统计内容,按季度形成《打击商标恶意注册行为统计报告》。
(五)提升审查组织机构运行效能
构建更加顺畅高效的审查运行机制。强化专利局对同领域审查业务的引领和指导作用,在关系国家战略性新兴产业和重大经济利益的专利申请审查中发挥核心作用。专利审查协作中心针对地方优势和重点扶持产业开展特色化的审查服务。改革商标审签机制,优化商标审查事权划分,理顺商标局与商标审查协作中心关系,构建权责清晰、分工明确的商标审查工作机制。
促进相关审查审理队伍专业化建设。加强专利行政裁决审理队伍专业化建设,发挥行政“分流阀”作用,多元化解专利纠纷。加强专利和商标行政复议审理队伍专业化建设,发挥行政复议高效、便民的制度优势,作为主渠道化解专利和商标审查程序性争议。
(六)深化专利申请和商标注册便利化改革
继续推进审查工作“放管服”改革。提升网络信息化服务水平,继续完善推广“一站式”网上服务内容。持续开展专利信息分析,向社会公众提供专利、商标数据服务。进一步简化商标审查审理各环节手续,拓宽网上办理业务范围,优化网上申请系统。加强对专利和商标审查业务咨询客服服务的精细化管理,加大保障力度,稳步提升业务咨询电话接通率和工作满意度。
推动地方知识产权业务受理窗口转型升级。鼓励地方结合实际,在窗口整合的基础上,建设专利和商标“一站式”服务大厅,稳步推进专利商标业务融合。充分发挥窗口服务优势,拓展专利代办处和商标业务受理窗口职能,不断提升窗口服务能力和影响力。
(七)全面深入开展审查审理业务国际合作
继续深度参与审查领域国际合作。推进世界知识产权组织、中美欧日韩等多边框架下合作,以及与欧洲专利局和欧盟知识产权局,美国、日本和韩国等国家和地区知识产权机构的双边审查业务深入交流与合作。加强审查业务内外联动,更有针对性地推进审查业务国际合作与竞争。深度参与多层次审查业务规则磋商,贡献中国智慧,推动国际审查规则的发展和完善。加强同共建“一带一路”沿线国家审查业务交流合作,推动审查成果的共享和利用。推动加入《工业品外观设计国际注册海牙协定》相关工作。
拓宽审查领域对外交流广度深度。加强我国专利审查业务发展成果的宣传,提升我国专利检索和审查结果的国际认可度。继续深化PPH国际合作,进一步加强专利审查质量管理国际交流。强化专利信息领域的国际合作,加强国际数据交换与分享。积极开展海外专利和商标申请宣传与培训,引导我国企业海外专利和商标布局。
加强对国际专利审查业务发展动态的追踪。开展世界主要专利审查机构审查政策和业务动态的追踪研究,对标世界一流审查机构,科学借鉴有益经验,助力审查提质增效。
五、保障措施
(一)加强廉政风险防控
加强审查工作中意识形态风险防控,提高政治站位、筑牢思想防线。践行社会主义核心价值观,开展思想道德专项教育活动,增强审查人才队伍的责任感、使命感,树立正确的人生观、价值观、权力观、政绩观。严格贯彻执行专利和商标审查工作禁限行为相关规定,不断强化纪律意识和法律意识,促进广大干部职工廉洁从业。落实监督制约机制,更好运用信息化手段,使审查过程可查可控可追溯,及时发现问题、及时纠错,严格执纪。
(二)加强人才队伍保障
强化专利和商标审查队伍建设,全面提升审查和业务管理能力。按照审查人才能力提升计划,不断完善招聘录用机制、审查人员入职和在岗培训体系,加强审查理念和审查文化传承,推动审查人员政治素养、法律素养、技术素养得到全面提升。进一步优化审查人员晋升空间,建立商标等级审查员制度,发挥职务职级并行等人才激励政策作用,提高审查人员工作成就感和获得感,有效稳定审查队伍。形成以能力、业绩和贡献为导向的专利审查协作中心人才评价体系,与奖励性绩效工资挂钩。
(三)加强经费保障
加大资金统筹力度,加强对规划实施工作的经费保障,提高资金的使用效益。
(四)加强信息化保障
推动建设覆盖多类型、全流程的智能审查系统,依托大数据、云计算、人工智能等技术,提高审查智能化便利化水平,支撑审查质量和审查效率提升。建设便利各方的智能业务办理平台,不断提升网上业务平台的用户体验。
(五)加强审查文化建设
牢固树立“四个意识”、坚定“四个自信”、做到“两个维护”,形成积极进取的价值导向,弘扬无私奉献的道德风尚。加强职业道德建设。利用各种媒体平台,开展多种形式的审查文化宣传,创建良好的审查文化环境。
附件:专利和商标审查“十四五”规划主要任务分工







400-883-1990
华进官方微信公众号
Copyright © 2021 电子游戏app.All Rights Reserved.粤ICP备12081038号